云南师范大学后勤保障服务中心现对再生水处理站淤泥清运服务进行询价采购,诚邀具有相应资格及完成本项目能力的供应商参加。
一、采购人
云南师范大学后勤保障服务中心
二、采购项目
项目名称:再生水处理站淤泥清运服务(HQXM202410-0022)
三、采购预算:180000.00元
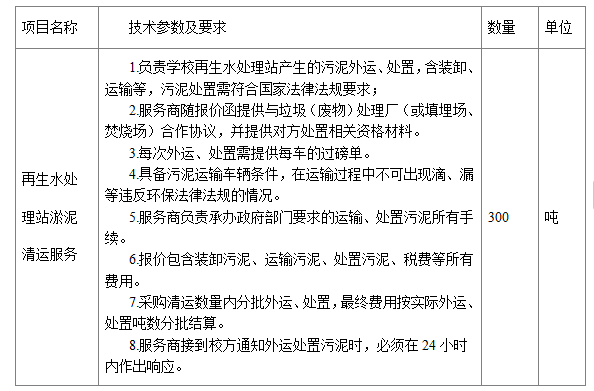
四、采购内容:

五、报价人资格要求
(一)具备营业执照。严禁任何单位和个人借用其他公司证照参与报价。
(二)有良好商业信誉,以往无严重违约的记录或任何不良的生产经营记录。
六、报名方式及询价函的获取
(一)报名需提供的资料:
1.营业执照原件扫描件。
2.法定代表人身份证明书(原件扫描件)、授权委托书(原件扫描件)及被授权人身份证(原件扫描件)。
3.供应商联系方式并注明所报项目名称。
(二)报名截止时间及方式:于2024年11月28日17:00前将报名资料发电子邮箱sdhqcg207@163.com。
(三)询价函获取:报名信息经确认后,报名时间截止时询价函免费提供给报名供应商。
(四)联系人及电话:康老师 刘老师,0871-65910390。
七、报价函的递交
(一)报价函递交时间:2024年12月3日12:00(北京时间)前,将报价函及公司资质材料密封后快递或递交至询价函指定的地点。
(二)报价函必须填写完整且密封完好。
云南师范大学后勤保障服务中心
2024年11月22日