近日,由云南师范大学祝光涛团队联合云南大学彭城团队在国际知名期刊《Plant Communications》(植物科学TOP期刊,IF=10.5)在线发表了题为“The haplotype-resolved T2T genome assembly of the wild potato species Solanum commersonii provides molecular insights into its freezing tolerance”的研究论文。该论文首次完成对杂合二倍体马铃薯两套单倍型端粒到端粒(T2T)基因组的构建,并揭示了此马铃薯种耐冻性的分子机制。

马铃薯是全球最重要的块茎粮食作物,在我国是粮、菜、饲兼用型作物,在保障国家粮食安全和蔬菜供应中发挥了重要的作用。马铃薯在我国各大产区都有种植,但栽培种喜凉但不耐冻,极易受到寒潮天气的影响,一旦发生冻害,损失严重。马铃薯野生种S. commersonii 具有极佳的耐冻性,能够抵御-4.5℃的长时间低温寒潮。但其与栽培种存在着较长时间的分化,基因组序列差异较大,现有的基因组无法满足对此材料的遗传解析,为此本项目对此野生种进行了参考基因组水平的解析。后期通过对野生种的遗传解析和种质创新,将有望大幅提升栽培马铃薯的耐冻性。

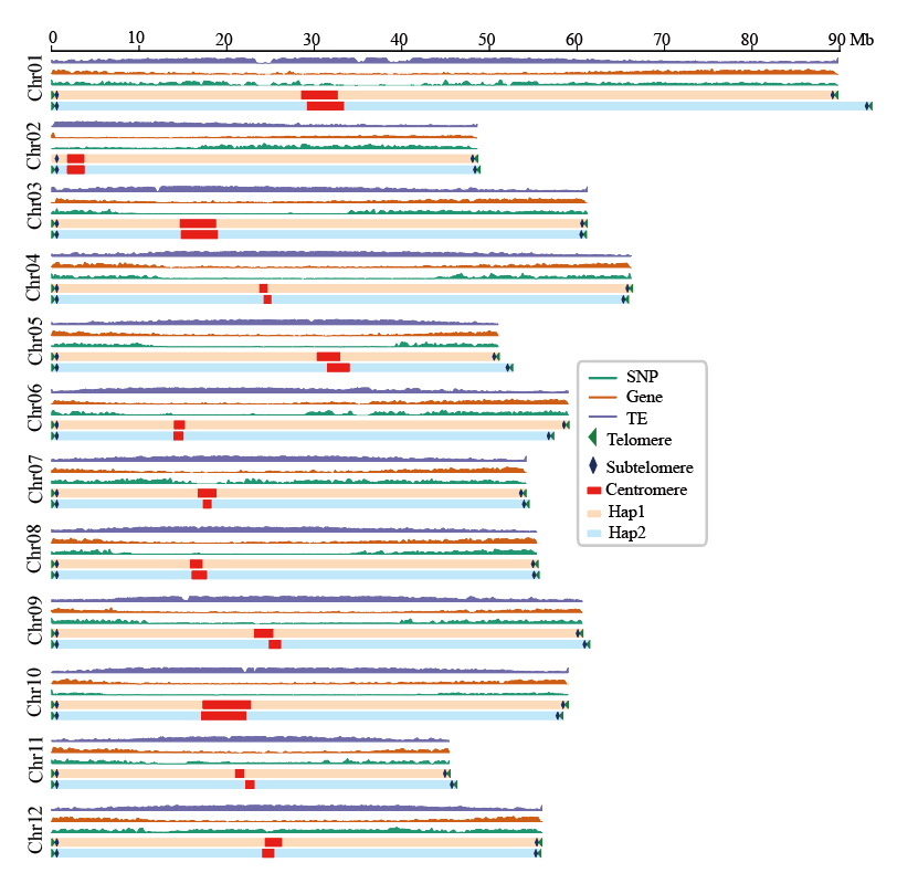
图1 两套单倍型中的端粒、亚端粒和着丝粒的分布及Hap1 中的 SNP、基因和转座子(TE)的分布

图2 S. commersonii 和其他茄属物种之间基因家族进化的系统发育和演化

图3 S. commersonii(CM)和栽培物种(DM)在冷冻处理后的表型变化及转录分析
云南师范大学研究生冯杨(西南联合研究生院)和云南大学生命科学学院研究生周杰为论文共同第一作者,云南师范大学马铃薯科学研究院祝光涛教授和云南大学生命科学学院彭城研究员为论文共同通讯作者,本研究得到了国家重点研发计划(2022YFF1002500)、广东省基础与应用基础研究重大项目(2021B0301030004)和云南省基础研究项目(202401AS070131)的支持。
(生命科学院 马铃薯科学研究院 供稿)