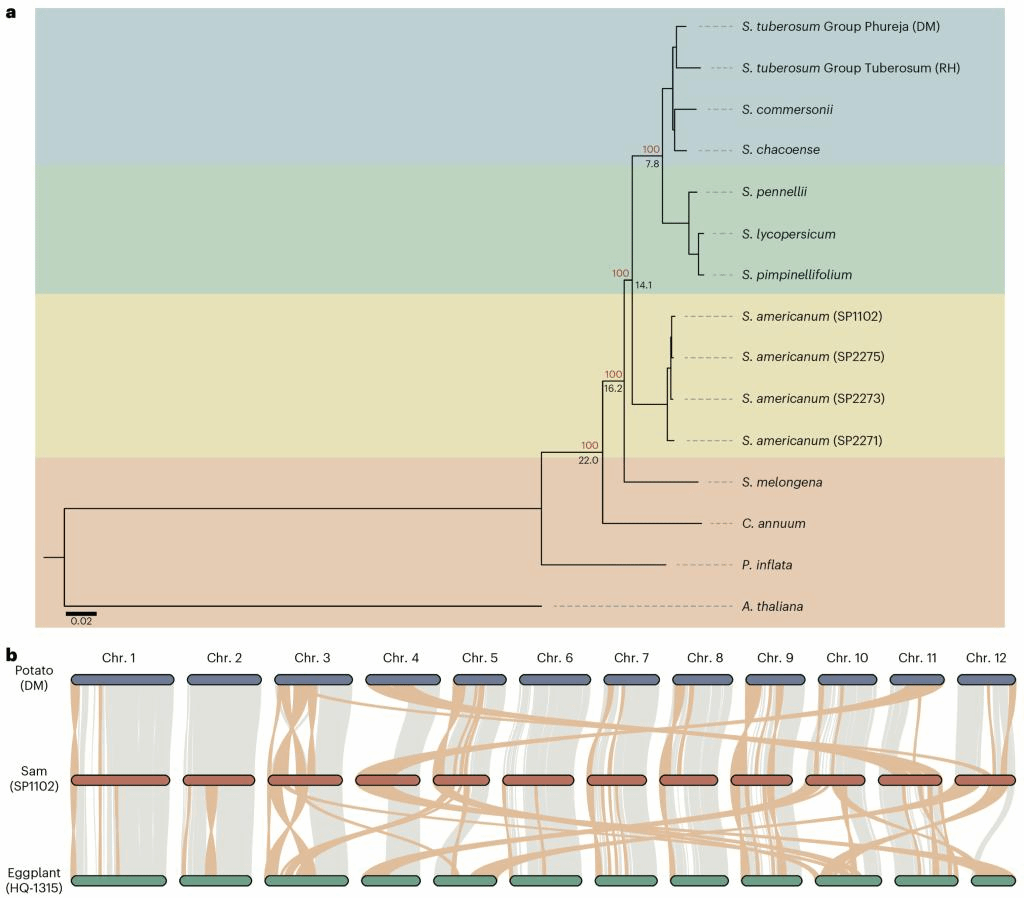
近日,马铃薯科学研究院教师贾玉鑫博士在国际知名学术期刊《自然遗传学(Nature Genetics)》在线发表了题为“Solanum americanum genome-assisted discovery of new immune receptors that detect potato late blight effectors”的研究论文。该研究组装了4份马铃薯近源物种光果龙葵(Solanum americanum)的高质量参考基因组,构建了315个晚疫病效应子与52份光果龙葵种质的ETI互作图谱,结合抗病基因富集测序和全基因组关联分析等方法,克隆了多个晚疫病效应子受体,为马铃薯抗晚疫病品种的选育提供了重要基因参考,也为其它病原菌抗病基因的克隆提供了方法参考。
马铃薯是全球重要的块茎类粮食作物,19世纪40年代,由致病疫霉(Phytophthora infestans)引发的马铃薯晚疫病造成了“爱尔兰大饥荒”,导致数百万人死亡。时至今日,晚疫病依旧是马铃薯生产的重要威胁。光果龙葵是马铃薯和番茄的近源物种,在自然条件下具有对晚疫病的优良抗性。

图1 光果龙葵基因组的遗传演化
为了全面了解光果龙葵对马铃薯晚疫病的抗性,研究人员从世界范围内收集了52份光果龙葵种质,并对其进行了重测序,构建了光果龙葵种质与315个晚疫病效应子的ETI互作图谱,全面展示了病原菌与植物的免疫互作关系。通过全基因组关联分析,混池测序和抗病基因富集测序等方法,研究团队克隆到3个效应子的免疫受体Rpi-arm4,R02860和R04373。

图2 通过全基因组关联分析克隆抗病基因Rpi-amr4
该研究发掘的光果龙葵遗传资源和抗病基因将为马铃薯持久抗病品种的培育提供有力支撑。该研究开发的抗病基因克隆方法也将为其它作物抗病基因的克隆提供重要参考。
中科院微生物所林啸研究员(原英国塞恩斯伯里实验室博士后)及我校马铃薯科学研究院贾玉鑫博士(原深圳农业基因组研究所博士后)为论文的共同第一作者,塞恩斯伯里实验室Jonathan D. G. Jones教授,基因组所黄三文研究员,韩国浦项科技大学的Kee Hoon Sohn教授以及林啸研究员为论文的通讯作者。该研究得到了国内外多个科研项目的支持。
(生命科学学院 孟飞燕 供稿)