
截至4月19日,云南师范大学党委第二轮巡察3个巡察组分别完成对信息学院、继续教育学院、职业技术教育学院、后勤保障服务中心、附属中学和云南民族中学6个单位的进驻,其中对继续教育学院、职业技术教育学院和附属中学实施“巡审联动”,校党委第二轮巡察工作全面展开。

被巡察6个单位分别召开了巡察工作进驻动员会。会前,校党委巡察组组长主持召开与被巡察单位党组织书记的见面沟通会,通报了巡察任务,提出了工作要求。会上,校党委副书记、巡察工作领导小组副组长张玮,校纪委书记、省监委驻校监察专员、巡察工作领导小组副组长王志刚,以及校巡察工作领导小组成员等分别参加被巡察单位进驻动员会,传达学习了党中央、省委关于巡视巡察工作的重要决策部署,以及校党委书记张祖武同志听取巡察情况汇报时的讲话要求并对本次巡察工作提出要求。校党委巡察组组长作了动员讲话,对巡察意义、巡察要求、巡察范围和巡察重点作了说明和要求。

校党委巡察工作领导小组强调,校党委决定对6个单位开展政治巡察,是强化管党治党责任、落实立德树人根本任务的有力抓手。要巩固深化政治巡察,推进政治监督具体化精准化常态化,坚持问题导向,为被巡察单位发展“把好脉”“问好诊”“开良方”“看好病”,解决制约其发展的体制机制问题,高质量完成校党委政治交办。
校党委巡察组强调,要坚决把做到“两个维护”作为巡察工作的“纲”和“魂”,全面贯彻中央巡视工作方针,立足“三新一高”战略,深化“三法三化”,推进作风革命,效能革命,聚焦立德树人根本任务,突出问题导向,紧盯权力和责任,紧盯“一把手”和领导班子,紧盯师生群众反映强烈的问题,围绕“四个落实”和“一把手”监督重点,进行全面“政治体检”的基础上,突出“靶向诊断”,精准解决师生员工中突出问题。
被巡察党委(党总支)书记一致表示,坚决服从校党委决定,旗帜鲜明讲政治,把巡察当作对党员领导干部的“政治体检”,主动接受巡察监督,不断增强自我革命精神,把自己摆进去、把职责摆进去、把工作摆进去,积极配合巡察工作,同题共答完成好校党委交办的政治任务。
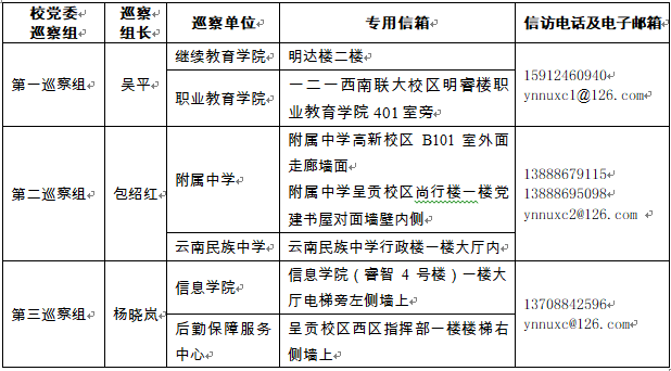
校党委巡察组将在相关单位工作30天左右,巡察期间设专门值班电话、专用信箱,主要受理反映被巡察单位领导班子及其成员、下一级党组织主要负责人问题的来信来电来访,重点是违反政治纪律、组织纪律、廉洁纪律、群众纪律、工作纪律和生活纪律等方面的举报和反映。其他不属于巡察受理范围的信访问题,将按规定由相关单位和有关部门认真处理。
云南师范大学校党委第二轮巡察进驻一览表
